Ansys Lumerical|带 1D-2D 光栅的出瞳扩展器
附件下载
联系工作人员获取附件
简介
此示例显示了设置和模拟出瞳扩展器 (EPE) 的工作流程,EPE 是波导型增强现实 (AR) 设备的重要组成部分。该工作流程将利用 Lumerical 和 Zemax OpticStudio 之间的动态链接功能。为了使用动态链接,在Lumerical中构建了二维六边形圆柱体和一维倾斜光栅的参数化模型。另一方面,整个成像系统内置于Zemax OpticStudio中。在光线追踪过程中,当光线照射到光栅上时,Zemax OpticStudio 会自动调用 Lumerical 来计算精确的电场响应,从而可以对系统进行准确评估。
概述
EPE是基于波导的AR系统(如Microsoft Hololens)中最流行的技术之一。它包括一块薄玻璃板(波导),上面有几个光栅。光栅的周期、区域形状和周期方向通常在 k 空间中规划。K 空间是一个二维空间,该空间中的任何单个点始终表示射线传播方向。当衍射光栅改变光线的传播方向时,它在该 k 空间中的位置会被矢量移动,其中矢量的长度与周期有关。K-space是一个非常有用的概念,用于规划EPE系统的光传播和光栅周期。
上述文章中的系统适用于具有三个 1D 光栅的 EPE。此示例的主要区别在于,我们将使用 1D 光栅进行内耦合,并使用 2D 光栅进行外耦合。二维光栅具有六边形周期结构,光束在k空间中传播,如下图所示。如下图所示,为了让光束在二维波导中移动以扩大出瞳,我们设计了光栅,让光束传播方向在k空间中像六边形一样移动。这允许光束传播并分布到波导中的大区域,如下图右图所示。
第 1 步:构建参数化光栅模型
光栅模型首先在 Lumerical 中构建并保存在 .fsp 文件中。我们将需要两个光栅模型。一种是一维光栅,用于耦合来自光源的光。一种是用于耦合光线的 1D 光栅。
第 2 步:构建 AR 波导并检查瞳孔处的功率分布
接下来,在Zemax OpticStudio中构建出瞳扩展系统。这包括一个波导、2个光栅、一个图像源和一个简单的眼睛系统来“看到”图像。
第 3 步:图像模拟
现在我们准备运行光线追踪来检查系统。我们将检查出瞳处的功率分布,以查找光源中的某个点。我们还将运行完整的图像模拟,并评估人眼通过系统看到的内容。
第 4 步:优化
我们可以选择一些参数来优化系统性能。在本演示中,我们将圆柱体高度作为变量,并将中心场的出瞳均匀性作为优化目标。
运行和结果
第 1 步:构建参数化光栅模型
在Lumerical FDTD中打开文件(文件名如下),并观察它们是如何定义的。
- lswm_1D_slant.fsp
- lswm_2D_hex_cylinder.fsp
两个光栅文件中定义的几何形状如下。左图显示了 lswm_1D_slant.fsp 中的 1D 周期光栅,它将用作 AR 波导系统中的内耦合。第二张图显示了 lswm_2D_hex_cylinder.fsp 中的二维六边形,该六边形将用于外耦合。
请注意,这些光栅文件包括Lumerical和OpticStudio之间的动态工作流程所需的一些特殊设置。
例如,通过右键单击对象树中的顶部单元格,我们可以看到两个光栅文件中存在名称为“p#_*****”的用户属性。这些用户属性将由OpticStudio直接控制。同名的参数将显示在OpticStudio中。用户在OpticStudio中对这些参数的任何修改都将反映到Lumerical中的用户属性中,以更新光栅几何形状。此外,在优化过程中,我们也可以更改一些变量以获得最佳系统性能。
还可以看出,为 topcell 组定义了一些脚本。需要这些脚本才能将用户属性转换为实际几何图形。
可以看出,这两个光栅文件都具有一些共同的用户属性,例如 period_x、period_y、n_neg n_pos。这些是必需的,以便光栅文件可以在OpticStudio和Lumerical之间的动态链路中使用。
我们提供几种内置样品光栅,如下所示。但是,用户始终可以按照约定自定义自己的。
第 2 步:构建 AR 波导并检查瞳孔处的功率分布
- 在OpticStudio中打开epe2d_2dgrating.zar,观察它是如何定义的。
- 将参数“Link Lumerical (0=No 1=Yes)”设置为 1。
- 打开“光线追踪控制”对话框并追踪光线。
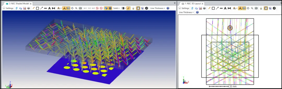
打开这个文件时,我们应该看到两个Lumerical FDTD被打开,只要OpticStudio。这是因为该系统定义了两个光栅。一种是带有圆形区域的一维倾斜光栅,用于在光线中耦合。一种是带有矩形区域的二维六边形光栅,用于耦合光线。
在这个系统中,我们在玻璃板(波导)的表面定义了两个光栅物体。准直光束入射到第一个耦合光栅上。在波导中进行一些TIR引导后,它将被第二个光栅耦合出来。在外耦合光栅附近,我们设置了一个检测器来检查出瞳(即设备的眼盒)上的光分布。
通过检查物体 2 >物体属性>衍射,可以看出选择了“lumerical-sub-wavelength-2023R1.dll”来定义衍射属性。在“文件名”的下拉列表中,可以看到选择了lswm_1D_slant.fsp。下拉列表将显示保存在文件夹 \Document\Zemax\DLL\Diffractive\ 中的所有 fsp 文件。
用户需要将光栅文件放在此文件夹中,以便将其用作光栅结构。如果我们检查对象 3,我们可以看到它选择 lswm_2D_hex_cylinder.fsp 作为光栅结构。
在追踪光线之前,让我们将参数“Link Lumerical (0=No 1=Yes)”设置为 1 以打开链接。该参数的设计允许用户暂时不链接到Lumerical,并专注于设置光栅参数。设置为 1 后,OpticStudio 将链接到 Lumerical,读取指定的 .fsp 文件,并读取参数名称,如下所示。
现在,我们已准备好打开“光线追踪控制”对话框来追踪光线,如下所示。
探测器上的光线追踪结果如下。请注意,两张图片显示的结果相同,但右侧是用对数刻度。
请注意,这仅显示中心场的结果,即来自图像源上中心像素的光。我们将“倾斜约 X”和“倾斜约 Y”设置为 5 度,以便检查不同入射光束的结果。
可以看出眼盒处的光分布发生了变化。很明显,对于图像源上的不同像素,我们在出瞳上的光分布也不同。通常,设计目标是在整个视场(图像源上的所有像素)的出瞳上均匀分布。
第 3 步:图像模拟
- 在OpticStudio中打开epe2d_2dgrating_image_simulation.zar,观察它是如何定义的。
- 将参数“Link Lumerical (0=No 1=Yes)”设置为 1。
- 打开“光线追踪控制”对话框并追踪光线。
在此文件中,添加了多个对象以进行图像模拟。我们用一个图像源替换了准直光,该图像源包括 3 个对象、源 DLL (Lambertian_Overfill.dll)、幻灯片和近轴透镜。近轴透镜放置在第一个耦合光栅的正前方。它将在其焦平面上将图像投射到无限远。源 DLL 和幻灯片都位于焦平面上,但略有偏差,因此这两个对象不会完全重叠。源 DLL 使用Lambertian_Overfill.dll,其大小与第一个耦合光栅处的幻灯片和目标瞳孔相匹配。幻灯片只是一个用于测试图像质量的二维码。
在波导的输出端,构建了一个简单的摄像系统来模拟人眼接收到的图像。这包括 3 个物体、一个近轴透镜、一个环形和一个位于近轴透镜焦平面的检测器矩形。近轴透镜将无限远处的物体图像聚焦到焦平面上的检测器矩形上。
打开文件时,已经可以看到检测器查看器上已经有一个图像。建议用户尝试打开“光线追踪控制”对话框并自行追踪它,看看它是如何工作的。
第 4 步:优化
- 在OpticStudio中打开epe2d_2dgrating_optimization.zar,观察它是如何设置优化的。
- 将参数“Link Lumerical (0=No 1=Yes)”设置为 1。
- 打开本地优化器并执行优化。
在此示例中,我们演示了优化过程。这只是一个简单的例子,并没有将系统优化到完美,但应该很好地概述如何优化系统。
此文件中的系统基于步骤 2 中内置的系统,但稍作修改。在这个文件中,我们添加了 merit 函数和一个用于优化的变量。
在评价函数中,第 7 行计算非零像素上辐照度的标准偏差。这个数字越低,系统的均匀性就越好。第 8 行和第 9 行将总效率限制为大于 0.015。
在该系统中,外耦合光栅被切割成 6 块。这是必需的,因为我们希望不同区域的衍射效率不同。最终目标是在设备的出瞳(眼盒)处获得均匀分布的辐照度。请注意,光栅区域的两部分设置为忽略光线跟踪。这是因为系统具有对称性,我们希望利用它来加快优化速度。
该变量在多配置编辑器中设置。它对应于中央顶部光栅中的圆柱体高度。
为了优化这个系统,我们只需打开本地优化器并使用正交下降算法运行它。不使用 DLS 的原因是,当 Orthogonal Descent 表现良好时,该系统的绩函数空间可能非常嘈杂,而正交下降法可以很好地解决这一问题。
优化后,图像均匀性较好,如下图所示。
Zemax OpticStudio的DLL设置中有几个参数值得一提。
最大阶次 X、Y
这指定了在 RCWA 求解器中要考虑的谐波(阶数)数。这个数字越高,结果越准确,但计算速度越慢。当它设置为 3 时,表示我们在计算中考虑 -3、-2、-1、0、1、2、3,总共 7 个订单。
只有当我们做收敛性测试时,我们才能知道这个数字是否足够大。
经验法则是将此数字设置为波长/周期*3。
当 X、Y 均为 >= 0 时,最大阶数 Y 被忽略,并对谐波(衍射阶数)空间中的圆形区域进行采样,如下图左下方所示。
当 X<0 或 Y<0 时,在谐波空间中对矩形区域进行采样。矩形区域的 x 和 y 方向的半宽是最大阶数 X 和 Y 的绝对值,如右侧所示。
插值和插值预采样
这两个参数控制如何将来自 Lumerical 的数据缓存在 RAM 中。在此工作流程中,Lumerical为每个入射角计算的数据将被缓存,然后针对任意入射角进行插值,如下所示。
光栅形状
本例中光栅的形状是一维倾斜光栅和二维圆柱柱。用户可以按照 Lumerical RCWA 和 Zemax OpticStudio 之间的动态工作流程来构建自己的光栅模型。
光栅区形状
在本例中,波导上的光栅区域形状为圆形(耦合光栅)和矩形(耦合外光栅)。可以将其中任何一个更改为多边形。
